访问统计:
学校主页
|
收藏网站
中心首页
中心概况
中心简介
组织机构
岗位职责
发展规划
集体荣誉
师资队伍
新闻中心
新闻动态
通知公告
党群动态
视频教学
活动视频
e服必应
服务支持
网络服务
信息服务
教育技术
一卡通服务
申请表单
网络安全
政策法规
规章制度
安全培训
迎评专栏
政策解读
迎评动态
联系我们
网络服务
信息服务
教育技术
一卡通服务
服务支持
网络服务
>
信息服务
>
教育技术
>
一卡通服务
>
申请表单
>
当前位置:
首页
>
服务支持
>
网络服务
> 正文
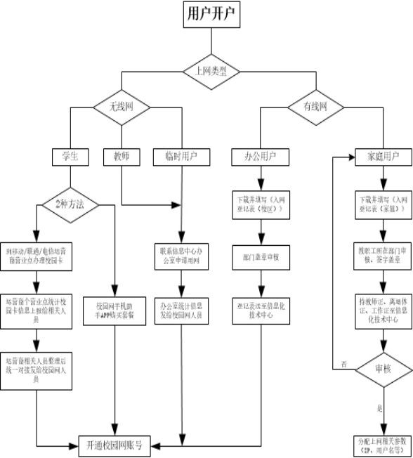
校园网入网登记
作者:
发布时间:2021-11-17 14:52
点击量:
附件【
洛阳理工学院校园网入网登记表(实验室、机房).doc
】已下载
次
附件【
洛阳理工学院校园网入网登记表(家属区).doc
】已下载
次
附件【
洛阳理工学院校园网入网登记表(校区).xls
】已下载
次
上一篇:
校园无线网常见问题-1、校园无线网络使用
下一篇:
家属区用户无法弹出认证页面解决
map